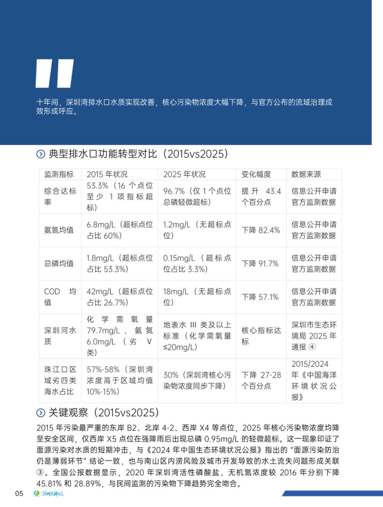
发布 | 碧水流深:深圳湾排水口水环境民间微观察(十年) 时间:2026-01-25 分类:信息公开 / 工作简报 ▲扫一扫在手机上查看分享本文 扫一扫查看文章 分享收藏: 上一篇: 发布 | 绿源协会2025年度志愿者服务年报 下一篇: 披露 | 深圳市绿源环保志愿者协会第三届监事会工作报告 相关文章